7*24h免费咨询
400-608-0606
400-608-0606

首页 > 热点资讯 > 美国 > 最新资讯 > 美国绿卡申请新规,六因素影响华人|亨瑞出国

美国绿卡申请新规,六因素影响华人|亨瑞出国

2018-10-16 ● 亨瑞 美国移民 移民
美国国土安全部(DHS)10月10月在“联邦公报”(Federal Affairs)上公布《公共负担不予受理》(Inadmissibility on Public Charge Grounds)新规,首次将领取福利作为是否批准绿卡的考量因素之一。
 
移民新规正式公布
 
即日起,公众有60天对该提案进行公开评议,预计新规通过后,有2.5%的移民将退出政府福利计划。据悉,新规只适用于申请签证或永久居留身份的人,对大部分已取得绿卡以及申请入籍的人士没有影响。
 
通常申请亲属移民和部分职业移民,申请人都需要证明进入美国后不会成为美国的公众负担;国土安全部出台的新规是第一次从行政角度、对移民申请提出定量要求,确保申请人做到“经济上自给自足,而不会依赖公共福利”。
 
哪些因素影响公共负担判断?
 
国土安全部在新规中定义了何为“移民与国籍法”第212(a)(4)中的“公共负担”以及哪些类型的公共福利会被视为是拒绝入境的公共负担因素。
 
根据新规,对本人或家人将享受美国公共援助的个体,美国政府将有更多权力限制发放绿卡给申领以下福利的人士,涉及福利项目包括补充营养援助项目(Supplemental Nutrition Assistance Program,SNAP,粮食券)、关于老年人和残疾人处方药项目的医疗保险计划D部分(Medicare Part D)、第八类房屋补助券(Section 8 housing voucher)等。
 
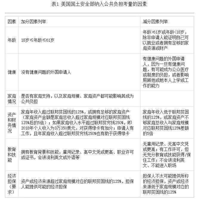
新规还纳入了公共负担必须考虑的强制性因素,分别是:年龄、健康状况、家庭状况、资产和财务状况、教育以及技能、经济担保与否。同时,还撤回了之前的美国司法部移民规划局(INS)在1999年5月26日公布的公共负担拟订条例。
 
根据新规,如果申请人年龄介于18岁以及61岁之间是加分因素,但超过61岁或小于18岁,就可能是减分(负面)因素。具体对公共负担考量的强制性因素如下:
 
 
以下是根据新规整理出两个申请绿卡者拥有优劣势的实例。
 
 
家庭收入以及领取福利规定
 
国土安全部的新规有量化申请人的家庭收入以及福利领取金额的规定。
 
第一,凡申请绿卡的移民必须证明,他们的收入至少要达到联邦贫困线(FPG)的125%以上,即2018年个人收入为1万5,175美元,且不会依赖政府福利。如果是典型的4口之家,那么家庭年收入要达到3万1,375美元才行。若家庭收入低于联邦贫困线的125%,就无法通过“公共负担测试”,申请绿卡就不予受理。
 
第二,新规还扩大了现行的“公共负担测试”,如果家庭收入水平超过联邦贫困线250%,即2018年个人收入为3万350美元,则被视为对获得绿卡有加分效果。
 
第三,新规对申请人领取福利也做出了规定限制。若申请人连续12个月领取换算金额超过1,821美元的福利,即2018年联邦政府贫困线的15%,会影响获得绿卡和签证。
 
如涉及跨不同年度领取,则按对应年份的贫困线标准分类加总核算。新规举例说,比如申请人从2017年4月至2018年3月期间连续领取公共福利。其中,2017年4月至12月期间对应的联邦政府贫困线的15%为每月150.75美元,2018年1月至3月为每月151.75美元,那么就分段折算,对应12个月的门槛就是1,812美元。
 
此外,新规定要求考虑申请人和提供担保资助的美国公民双方的收入资料,两者都将成为审批绿卡时的考虑因素。
 
 
哪些群体不受新规影响
 
根据新规,“儿童健康保险计划”(Children’s Health Insurance Program)领取健康保险资助人士以及获得“收入所得抵税”(Earned Income Tax Credit)的低收入至中等收入家庭不受影响。
 
政治庇护者、难民、其他易受伤害的个人也不受新规影响。此外,现役或美军预备役部队服役的外国人,或服役人员的配偶或子女所获得的任何公共福利,救灾、紧急医疗援助、外籍美国公民子女获得的福利,以及美国公民子女和美国公民潜在收养子女获得的医疗补助福利也都不受影响。
 
如果子女已经成为公民兼领取政府福利,移民申请人同样不受新规限制;但如果子女不是公民、却领取政府福利,当局会根据有关福利来判定移民申请人,是否依赖政府援助来生活。
 
国土安全部估计,新规实行后,2.5%的移民将因担忧失去合法身份或是无法调整身份,退出政府福利计划。移民权益人士认为,可能有数百万名依赖政府援助的贫困移民被迫在接受福利与取得绿卡之间抉择;还有移民组织担心,一些已经取得合法居留资格的人士,可能为了保住身份而停止领取福利。
 
申请表格有变 被拒者可认购公共负担债券
 
对目前正在申请调整身份的外国人,还需要填写新的表格I-944“自给自足宣誓书”。过去,申请人是需要填写I-485表格用于申请绿卡或调整身份,同时还要在移民局收集指模和信息后,提交体检后的I-693表格(由移民体检医生填写)。
 
根据新规,申请被拒的外国人也可以购买公共负担债券(public charge bond,类似保证金),免去“公共负担测试”后,也有可能获得身份调整。公共负担债券的最低额度已从过去的1千美元上调至1万美元。新规规定,如果申请人开始使用公共福利,政府将支取保证金;但若申请人永久离开美国或是成为美国公民,1万元保证金将会归还。
 
具体操作是,基于公共负担理由被拒的外国人,可以填写新表格I-945“购买公共负担债券”。国土安全部估计I-945申请的最低费用是每年34,234美元。新规还调整了I-356表格“取消公共负担债券请求”的费用,约每年825美元。

相关阅读:
70万“新美国人”中,中国移民人数排第三!
全球移民低气压,美国逆流而上!

没找到合适项目?亨瑞出国为您量身定做
个性化定制服务,满足多元化服务需求

  • 您的姓名
  • 意向国家
  • 联系电话
  •    验证码